本文以客户订单信息处理、文件预检、订单报价、印前生产自动化等四个大的包装印刷行业核心场景为例,探讨人工智能如何为印前行业带来系统性升级。
罗勋
印前、制版、印刷15年以上从业经验,对胶印、柔印、凸印、丝印以及数码印刷都有一定了解。曾参与主导多家标签、包装、软包企业印前自动化作业项目实施落地。现任职艾司科贸易(上海)有限公司服务部软件应用工程师。
人工智能(Artificial Intelligence)的核心概念:通过计算机系统模拟人类智能行为的科学与技术,能够实现感知环境、学习推理、规划决策、自主执行任务等类人认知功能(如图1所示)。
图1 包装印企从接收客户订单到印刷生产的全过程
(以上思维导图由DeepSeek+DRAW.io生成)
在传统印刷行业中,印前环节作为连接设计与生产的枢纽,长期以来依赖人工操作与经验积累。随着人工智能技术的快速发展,这一领域将面临前所未有的效率革命。从客户订单信息处理与文件预检,从可变数据印刷(VDP)到知识管理……AI即将重新定义印前流程的每一个环节。在某些方面,人工智能才刚刚切入到印前行业,虽然还不那么智能,但是从长远看,人工智能将完全改变印前的作业模式。
本文以将从客户订单信息处理、文件预检、订单报价、印前生产自动化等四个大的核心场景切入,探讨人工智能如何为印前行业带来系统性升级。由于创意设计的职能在集团化的印企已经配置,我们也会稍做介绍。
一
客户订单信息的智能整理:
从碎片化到结构化
传统印前流程中,客户提交的订单信息往往以邮件、文档、表格等多种形式,数据格式混乱、重复确认成本高的问题长期困扰从业人员。AI的介入彻底改变了这一局面。
自然语言处理(NLP)方面技术的突破,使得系统能够自动解析客户需求。
例如,通过语义分析提取订单中的关键参数(尺寸、纸张类型、交货时间),并将其映射至预设数据库字段。
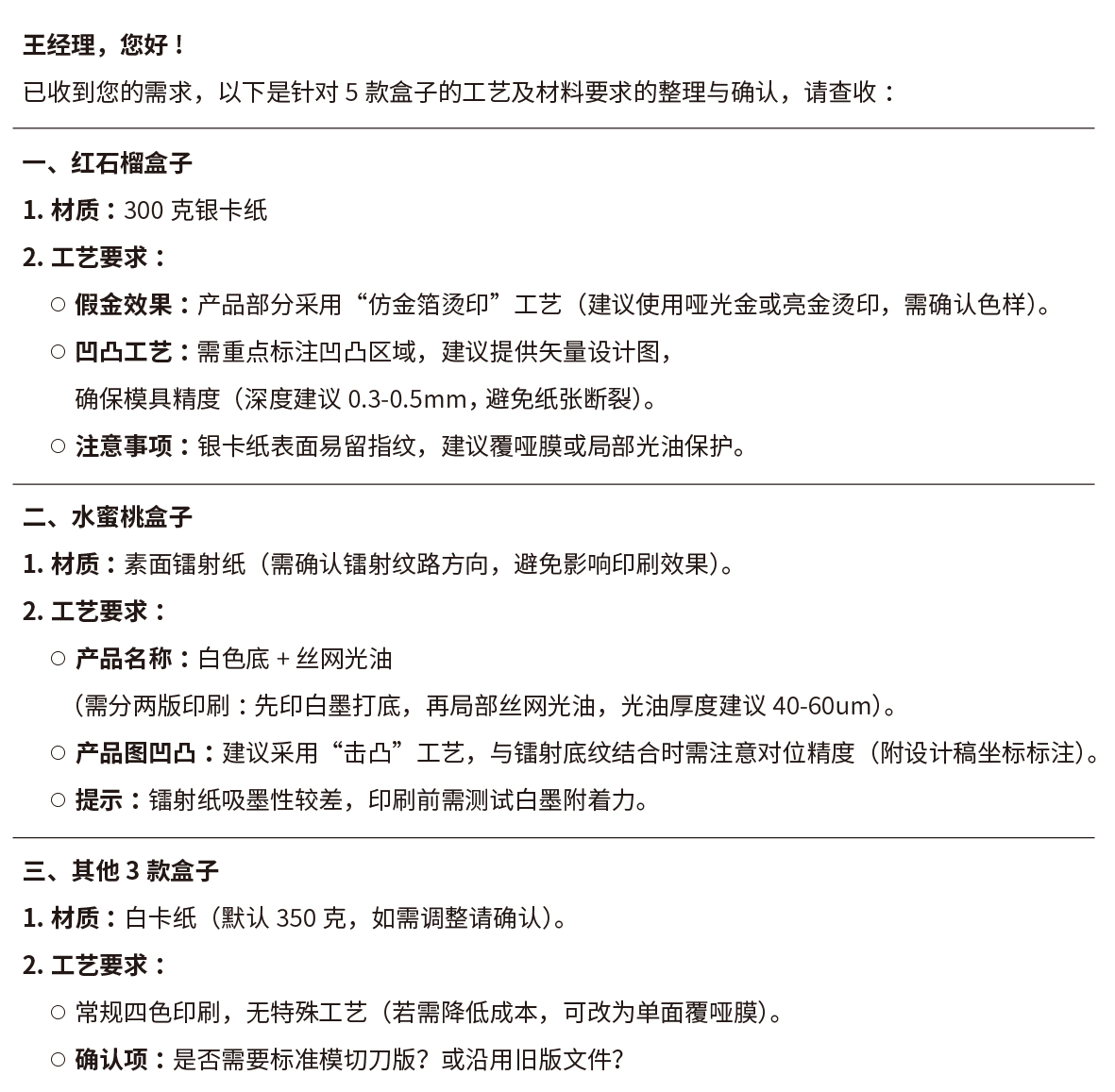
如图2所示的邮件信息,客户发来的“小作文”邮件从碎片化到条理化的过程,以前一般是由客服人员手工整理,其整理的结果就因人而异、各有千秋了。
图2 客户发来的邮件
图3是邮件由人工智能整理过的信息。人工智能思考的过程这里我已经隐去了,单单从整理的结果上看,人工智能不仅仅知道邮件往来内容是关于印刷品的材质和工艺,并且会条理清晰的去整理邮件信息。
图3 邮件由人工智能整理过的信息
当然,它也会提出一些通识性的观点以供查看。如果客户和客服的往来邮件都使用人工智能,信息传达会更加条理化和清晰。
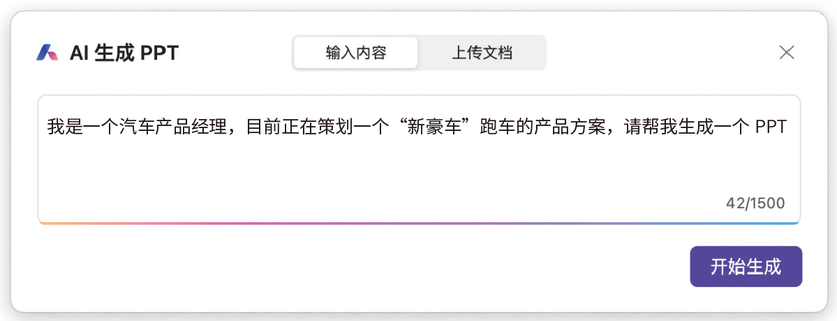
目前的人工智能对语义的读取还是比较准确的。这方面,很多办公系统已经具备了这个能力,比如微软的Copilot和WPS。
如图4所示的WPS AI,可以一键根据主题生成PPT报告,也可以根据Word或思维导图生成。我们印企的管理层将大大提升制作报告的效率。
图4 WPS AI生成PPT报告
二
图像智能识别技术
将重新定义印刷文件预飞
PDF是印刷业的标准文件格式,在文件传输、打印驱动、RIP等环节有无可替代的优势。如果客户来档PDF符合ISO标准定义,现有的预飞软件(比如Enfocus和Adobe Acrobat)已经可以检查PDF设计文件的页面布局、字体、字号、颜色配置、图像颜色模式和精度等。
但是在包装印刷(标签、折叠纸盒、纸箱)方面,由于产品的结构样式的多样性,以及客户来稿为不规范的PDF文件时,当前的预飞软件在刀线识别、出血位检查、图文的安全位、小文字检查、细线检查等方面还比较欠缺。
目前行业已经有一些软件能够自动识别工程图纸(照片),并自动转换成3D文件。
虽然印刷行业的文件特殊,但我们应该展望在近几年内,人工智能技术的加持一定会在这方面有新的突破:智能识别文档的刀线,检查出血,甚至可以自动出血。
三
智能推荐系统:
基于历史单数据
主动建议最优报价方案
目前的ESKO的Phoenix软件(如图5所示)已经搭载了虚拟工厂引擎,包含:纸张库、印刷机、模切机、印版、刀模库等,当标准的PDF文件导入到项目的产品库后,运行智能拼版,如果识别到系统有可用的刀模,拼版时会自动抓取刀模用于报价方案,最后软件会根据规则(最少的版数、最少的时间、最低的成本)提供最优报价方案。
图5 ESKO的Phoenix软件
在人工智能企业管理系统中,还应该搭建更完善的客户信息管理,比如历史上某客户多次发生某类质量问题,那么在评估订单时,会重点提示此类特殊质量信息。
未完待续……




